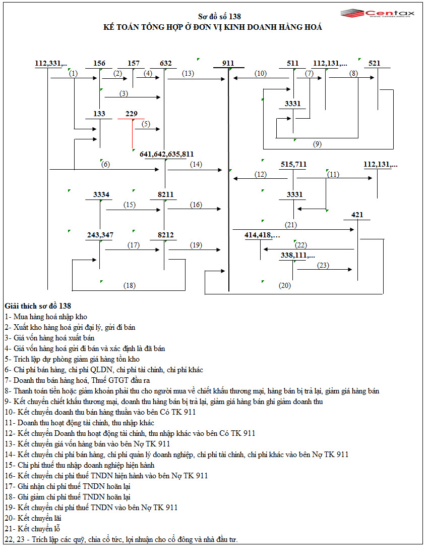
Để thuận tiện hơn cho việc ghi nhớ và tóm lược các nghiệp vụ phát sinh có liên quan tới kế toán tổng hợp ở đơn vị kinh doanh hàng hóa. Kế toán Centax xin chia sẻ với bạn sơ đồ kế toán tổng hợp ở đơn vị kinh doanh hàng hóa theo Thông tư 200/2014/TT-BTC ở bài viết này.
Mời các bạn theo dõi sơ đồ kế toán tổng hợp ở đơn vị kinh doanh hàng hóa dưới đây:
Để chi tiết hơn sơ đồ kế toán về mặt nội dung nghiệp vụ và cách hạch toán mời bạn tiếp tục tham khảo bài viết sau:
Cách hạch toán TK 911 – Xác định kết quả kinh doanh
Mời bạn đọc xem thêm:
Sơ đồ kế toán xác định kết quả kinh doanh theo Thông tư 200/2014/TT-BTC
Kế toán chi phí sản xuất và tính giá thành sản phẩm
Khi nào doanh nghiệp phải lập hợp đồng mua bán hàng hóa
Sơ đồ kế toán tổng hợp mua bán hàng hóa theo Thông tư 200/2014/TT-BTC
Sơ đồ kế toán chi phí bán hàng theo Thông tư 200/2014/TT-BTC




